赞!彩票平台 本科生大创项目团队发表高水平论文
导语
2024年9月15日,彩票平台
“大学生创新创业训练计划项目”(以下简称大创)团队成员本科生丁鹤霄、李娜、徐紫若及硕士生黎丽杉共同完成的研究论文《Machine learning-enabled mental health risk prediction for youths with stressful life events: A modelling study》在全球临床心理学和精神病学领域权威国际学术期刊《Journal of Affective Disorders》上正式发表(IF=4.9,中科院医学大类分区2区,Top期刊),彩票平台
夏薇副教授为通讯作者,也是该大创项目团队的指导老师。该研究成果为青少年心理健康领域的研究贡献了新的研究视角,同时彰显了彩票平台
本科生的优秀科研创新能力。

论文标题页
论文背景
在当代社会下,青少年压力生活事件的频发,由此引发的心理健康问题是医学社会面临的巨大挑战。然而,不当应对不仅难以解决青少年的压力问题,还会加剧其心理状态恶化,进而从心理不良状态发展为心理疾病。因此,早期发现青少年压力问题,纠正不当应对策略是维护青少年心理健康的关键。然而,青少年心理健康的预测涉及多种因素,机器学习为准确预测其进展提供了技术支持。在这一背景下,彩票平台
PeerInt研究团队利用机器学习技术,开发了一种能够预测青少年心理健康风险的模型。
论文内容
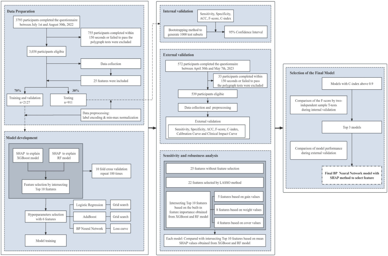
本研究基于3038名青少年的调查结果,提出了一种基于机器学习的新方法来识别青少年心理健康的重要特征,构建了一个压力生活事件应对结果的预测模型,并通过另外539名青少年的心理健康数据验证该模型的有效性。研究团队通过分析25个特征,包括人口统计信息、压力生活事件、社会支持、应对策略和情绪智力相关的维度,来预测青少年的心理健康状况;采用Shapley加性解释(SHAP)方法来确定各风险因素在特征选择中的重要性,并选取了前10个最具影响力的特征作为模型开发的最终特征集。

模型构建过程
研究结果表明,六个关键特征与心理健康结果显著相关,包括惩罚压力、学习压力、适应问题、情绪自我调节、社会支持的使用和对他人情绪的认识。基于SHAP优化的特征选择方法结合反向传播神经网络构建的模型,在内部验证中表现出优异的性能(C-index [95% CI] =0.9120 [0.9111, 0.9129], F-score [95% CI] =0.8861[0.8853, 0.8869])。外部验证结果也表明,该模型具有较强的判别能力(C-index =0.9749, F-score =0.8442)和校正能力(Brier score =0.029)。本研究证明了机器学习模型可以有效地识别和预测青少年的心理健康结果,其中基于SHAP构建的模型具有良好的临床适用性。这些发现强调了在临床预测模型的帮助下进行针对性干预的重要性和有效性。

最终模型的SHAP图、校正曲线和临床增益曲线
护理+AI:新技术下的摸索和进步
Machine learning-enabled mental health risk prediction for youths with stressful life events: A modelling study该研究的实验部分经历了三次大改,反映了项目组成员在科研实践中学习和成长的过程。最初,项目组成员在2022年10月搭建了一个简单的感知机模型用于预实验,正式开始了AI+护理的初步探索。随后,在导师的指导下,项目组成员设计了一个正式的实验流程,包括数据预处理、模型选择和建立、内部和外部验证等步骤。在2023年底至2024年初,项目组成员结合所学知识重新设计了建模的最终方案,使得研究更加详细和具体。
使用互联网和人工智能技术促进青少年心理健康是PeerInt Group的科研目标之一。后续,项目组将使用该预测模型辅助进行心理健康筛查,发挥数字健康赋予的时代意义。另外,项目组还将尝试使用计算机视觉、语音分析等方法赋能心理健康干预的实施和随访,进一步推动AI+护理的发展。

基于同伴支持的青少年心理健康线上干预受试者招募海报
PeerInt团队持续深耕该问题,2024年以“一项基于同伴支持的青少年线上心理健康促进干预策略的实证研究”为题获批校级大创,并开展正式干预性研究。该项目已经在全国范围内招募并实施,展现了团队的研究实力和社会影响力。

系列项目延续过程
结语
PeerInt作为本科生科研团队,能够在国际顶级期刊上发表论文是对其努力最大的回馈和肯定。从最初的横断面研究到质性研究,再到心理健康预测模型的构建以支撑干预实验的开展,团队历经三年的不懈努力,形成了一系列具有强延展性的研究项目,实现了从理论探索到实践应用的全面跨越。
连续三年在同一领域的深入探索夯实了彩票平台 本科生科研创新力能的深度培养经验。这一成绩的取得离不开粤港澳大湾区机器学习共享课程提供的宝贵学习机会以及彩票平台 提供的支持与帮助。未来,PeerInt团队也将继续深化青少年压力性生活事件相关的心理健康系列研究,使用互联网与人工智能技术探索更加有效的干预策略和支持方案。
论文引用链接
Ding H, Li N, Li L, Xu Z, Xia W. Machine learning-enabled mental health risk prediction for youths with stressful life events: A modelling study. J Affect Disord. 2024 Sep 19;368:537-546. doi: 10.1016/j.jad.2024.09.111. Epub ahead of print. PMID: 39306010.
初审:何笑霞
审核:满意
审定发布:陈昌龄

